无障碍
人才招聘
在线客服
首页
个人业务
公司业务
普惠金融
金融市场
网络金融
投资者服务
关于我们
投资理财
自营理财
代销理财
代销资管
代销信托
代销保险
代销基金
代理三方存管
代销实物贵金属
理财及代销产品...
个人存款
活期储蓄存款
整存整取定期储...
幸福存单(定制...
零存整取定期储...
定活两便储蓄存...
个人通知存款
个人大额存单
个人贷款
个人有抵押贷款
个人无抵押贷款
个人贷款热销产...
市场活动
借记卡
产品简介
支付渠道
用卡指南
优惠动态
信用卡
产品简介
用卡指南
分期业务
优惠动态
销售人员公示
财富管理
关于我们
成为贵宾客户
贵宾尊享服务
财富产品集市
资产配置服务
财富管理中心
联系我们
私人银行
关于我们
成为私行客户
私行服务
产品平台
投资观点
私行动态
联系我们
银社平台
社保查询
个人缴费
生存认证
账号绑定与变更
代理业务
代发业务
代收代扣
最新客户活动
优惠动态
活动资讯
公司理财
公司理财服务
存款业务
单位活期存款
单位定期存款
单位大额存单
单位协定存款
单位通知存款
贷款业务
流动资金贷款
固定资产贷款
融通贷
项目前期贷
专精特新贷
投行业务
直接投资
并购贷款及并购...
银团贷款
非金融企业债券...
(拟)上市公司...
资产证券化
银登流转业务
员工持股计划
票据业务
银行承兑汇票业...
商业承兑汇票业...
国内贸易融资
国内信用证及其...
应收类
预付类
存货类
国内担保类
国际业务
结算类
融资类
国际担保类
外汇衍生品
国际业务汇款路...
货物贸易名录登...
互联网贷款产品 (e贷系列)
湘商e贷
湘企e贷
政采e贷
湘城e贷
湘担e贷
线下类小微产品
通用性产品
特色产品
行业模式化方案
普惠金融推进月
活动介绍
政策宣传
成果展示
同业业务
同业存单
同业存款
同业借款
同业拆借
特定目的载体投资
债券业务
债券买卖业务
债券质押式回购
债券借贷
票据转贴
票据买断式转贴现
票据回购式转贴现
外币业务
人民币外汇即期业务
外币拆借
手机银行
个人手机银行
企业手机银行
网上银行
个人网上银行
企业网上银行
直销银行
远程银行
远程视频银行
电话银行
短信银行
微信银行
开放银行
第三方支付
安全教育
公司治理
股东大会
定期报告
临时报告
股权变更
股权质押
股权托管
股利分配
社会责任
股东须知
我行简介
领导团队
组织架构
我行新闻
荣誉榜
公告
人才招聘
招标投标
消费者权益保护
党建园地
权威发布
学习贯彻
纪检举报
企业文化
免责声明
营业网点
资费标准
外汇牌价
存/贷款利率
人民币存款利率
人民币贷款利率
外币存款利率
贷款市场报价利率(LPR)
存款保险
返回
首页
个人业务
返回主菜单
投资理财
自营理财
业务介绍
产品展示
代销理财
业务介绍
产品展示
代销资管
业务介绍
代销信托
业务介绍
代销保险
业务介绍
产品展示
代销基金
业务介绍
产品展示
代理三方存管
业务介绍
代销实物贵金属
业务介绍
理财及代销产品信息披露
自营理财信息披露
理财信息公告
销售授权人员公示
存续/在售产品
自营理财产品销售文件
代销理财信息披露
理财信息公告
销售授权人员公示
存续/在售产品
代销理财产品销售文件
代销资管信息披露
产品公告
销售授权人员公示
资管产品公示
代销资金信托信息披露
产品公告
销售授权人员公示
信托产品公示
代销保险信息披露
互联网保险信息披露服务专栏
保险中介许可证
在销产品公示
网点合作保险公司名单
销售授权人员公示
代销保险评级规则公示
自营网络平台信息公示
代销基金信息披露
经营期货业务许可证公示
基金产品风险评级方法及说明公示
代理基金产品公示
代理基金业务销售授权人员列表公示
其他业务性公告
个人存款
活期储蓄存款
整存整取定期储蓄存款
幸福存单(定制款)
零存整取定期储蓄存款
定活两便储蓄存款
个人通知存款
个人大额存单
个人贷款
个人有抵押贷款
个人一手房屋按揭贷款
个人二手房屋按揭贷款
湘银房抵贷
个人无抵押贷款
湘银闪贷
湘银秒贷
个人综合消费贷款
个人贷款热销产品
湘银房抵贷
湘银闪贷
市场活动
借记卡
产品简介
支付渠道
用卡指南
优惠动态
信用卡
产品简介
公务卡
信用卡
用卡指南
分期业务
优惠动态
销售人员公示
各分行
财富管理
关于我们
成为贵宾客户
贵宾尊享服务
财富产品集市
资产配置服务
财富管理中心
联系我们
私人银行
关于我们
成为私行客户
私行服务
产品平台
投资观点
私行动态
联系我们
银社平台
社保查询
个人缴费
生存认证
账号绑定与变更
代理业务
代发业务
代收代扣
最新客户活动
优惠动态
总行动态
分行动态
活动资讯
总行资讯
分行资讯
公司业务
返回主菜单
公司理财
公司理财服务
存款业务
单位活期存款
单位定期存款
单位大额存单
单位协定存款
单位通知存款
贷款业务
流动资金贷款
固定资产贷款
融通贷
项目前期贷
专精特新贷
投行业务
直接投资
并购贷款及并购顾问
银团贷款
非金融企业债券融资工具承销
(拟)上市公司综合财务顾问
资产证券化
银登流转业务
员工持股计划
票据业务
银行承兑汇票业务
银行承兑汇票承兑
银行承兑汇票贴现
线下贴现
票秒贴
商业承兑汇票业务
商业承兑汇票保贴
商业承兑汇票贴现
国内贸易融资
国内信用证及其项下融资
开立国内证
买方押汇
国内福费廷
线下福费廷
福秒融
应收类
卖方保理
反向保理
买方双保理
应收账款质押授信融资
预付类
供应链金融模式国内买方订单融资
国内卖方订单融资
融易通
存货类
货押业务
国内担保类
国内保函
国际业务
结算类
涉外汇款
涉外托收
国际信用证
结售汇
融资类
进口代付
进口押汇
出口信保融资
国际订单融资
国内外汇贷款
国际担保类
国际保函/备用信用证
外汇衍生品
合作办理远期结售汇
国际业务汇款路径
我行基本信息
常用外汇汇路
货物贸易名录登记
普惠金融
返回主菜单
互联网贷款产品 (e贷系列)
湘商e贷
湘企e贷
政采e贷
湘城e贷
湘担e贷
鑫湘e贷
线下类小微产品
通用性产品
流动资金贷款
固定资产贷款
个人经营性贷款
特色产品
惠农担
潇湘财银贷
知识价值信用贷
创业担保贷
商超便利贷-烟商贷
工业厂房按揭
粮食收购贷
行业模式化方案
普惠金融推进月
活动介绍
政策宣传
成果展示
金融市场
返回主菜单
同业业务
同业存单
同业存款
同业借款
同业拆借
特定目的载体投资
债券业务
债券买卖业务
债券质押式回购
债券借贷
票据转贴
票据买断式转贴现
票据回购式转贴现
外币业务
人民币外汇即期业务
外币拆借
网络金融
返回主菜单
手机银行
个人手机银行
企业手机银行
网上银行
个人网上银行
企业网上银行
直销银行
远程银行
远程视频银行
电话银行
短信银行
微信银行
开放银行
第三方支付
安全教育
投资者服务
返回主菜单
公司治理
股东大会
定期报告
临时报告
股权变更
股权质押
股权托管
股利分配
社会责任
股东须知
关于我们
返回主菜单
我行简介
领导团队
组织架构
我行新闻
荣誉榜
公告
人才招聘
招标投标
消费者权益保护
党建园地
权威发布
学习贯彻
纪检举报
企业文化
其他
返回主菜单
免责声明
营业网点
资费标准
外汇牌价
存/贷款利率
人民币存款利率
人民币贷款利率
外币存款利率
贷款市场报价利率(LPR)
存款保险
在线客服
人才招聘
无障碍
搜索
关于我们
ABOUT US
当前位置:
首页
>
关于我们
>
消费者权益保护
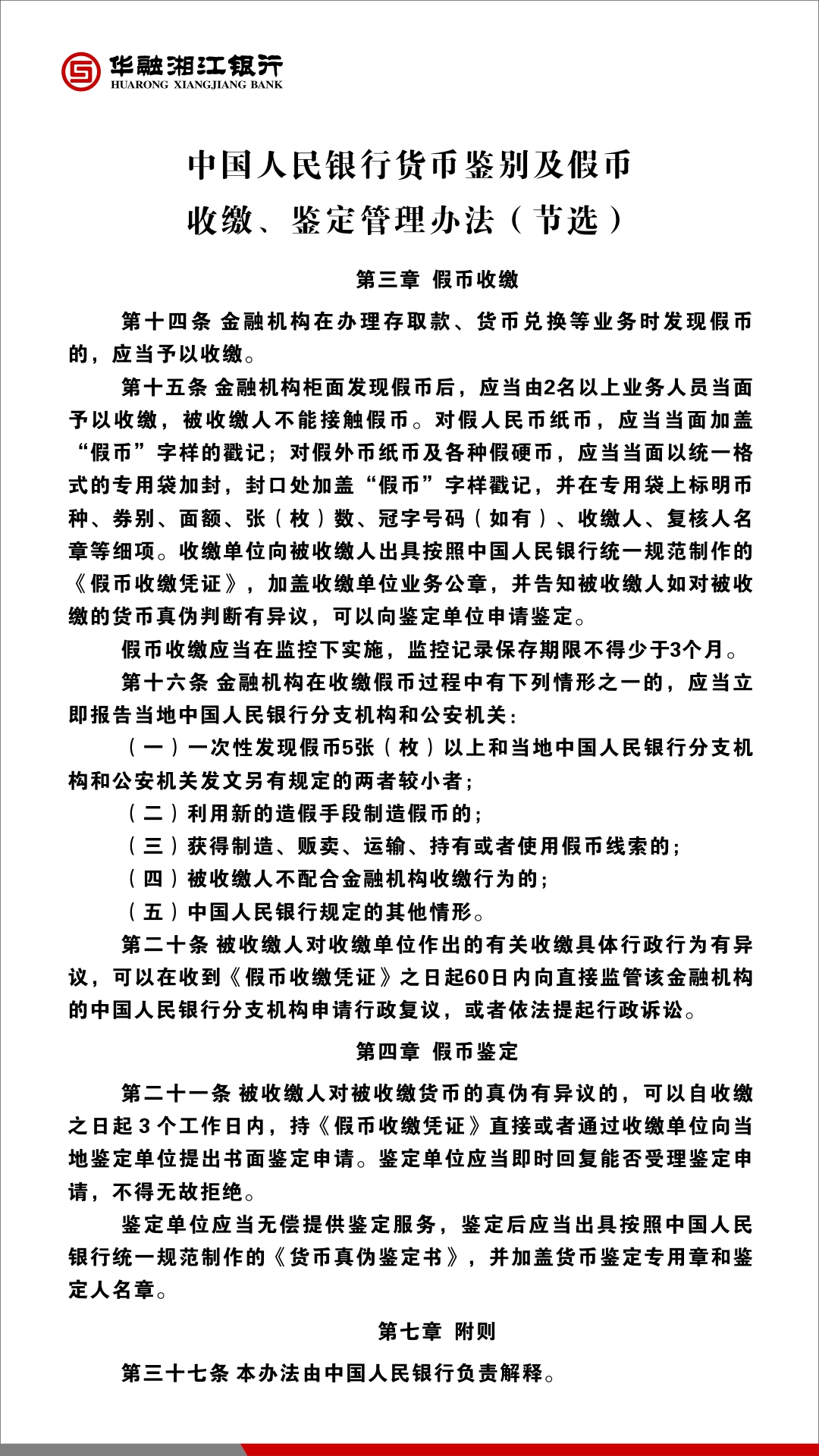
中国人民银行货币鉴别及假币收缴、鉴定管理办法(节选)
发布日期:2020年06月04日
(单击图片可放大)